新闻中心
当前位置: 学校首页 > 活力金科 > 正文

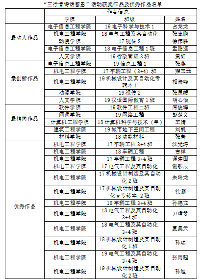
3.20心理健康教育活动周之“三行情诗话感恩”活动顺利结束

供稿单位: 作者:党委学生工作部、学生工作处、党委人民武装部 责编:党委学生工作部、学生工作处、党委人民武装部 供稿时间:2020-04-10 08:37

    4月7日,由校心理中心主办,机电工程学院和电子信息工程学院联合承办的“三行情诗话感恩”活动顺利结束。此次活动共收到作品500多篇,经评选,最终确定了15份最动人、最创新、最精简获奖作品以及34份优秀作品。具体名单如下:


    本次“三行情诗话感恩”活动旨在引导学生用充沛的情感书写诗章,抒发感情,表达爱与感恩之心,传递正能量,鼓励同学们积极面对逆境,相互给予关爱支持,以乐观向上的健康心态应对当下的学习和生活。


(审核人:眭爱萍)


地址:南京市江宁区弘景大道99号
邮编: 211169